მოსწავლეთა მხარდაჭერის სერვისებიმოსწავლეთა_მხარდაჭერის_სერვისები.pdf
საჩივრის განხილვის მექანიზმებისაჩივრის_განხილვის_მექანიზმები.pdf
სკოლაში ჩარიცხვის პროცედურები და მისანიჭებელი კვალიფიკაციაჩარიცხვის_პროცედურები_და_მისანიჭებელი_კვალიფიკაცია.pdf
ბიბლიოთეკის ელექტრონული კატალოგიბიბლიოთეკის_ელექტრონული_კატალოგი.pdf
პერსონალურ მონაცემთა დაცვის პოლიტიკაპერსნალურ_მონაცემთა_დაცვა.pdf
კანონიერი უფლებების დაცვის მექანიზმებიკანონიერი_უფლებების_დაცვა.pdf
სტრატეგიული განვითარების და სამოქმედო გეგმების განხორციელების ანგარიში2024-2025-სასწავლო-წლის-ანგარიში.pdf
2025-2026 სასწავლო წლის კალენდარიკალენდარი.png
ფინანსური მდგრადობის ანგარიშიფინანსური_მდგრადობის_ანგარიში.pdf
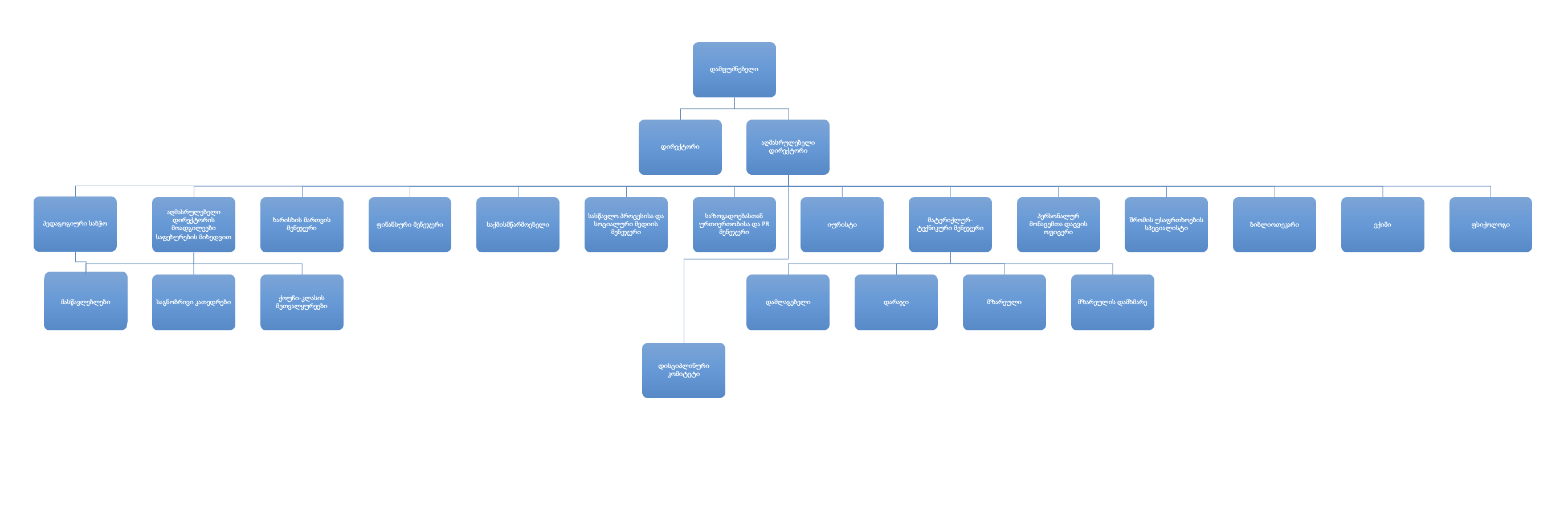
სკოლის სტრუქტურასკოლის_სტრუქტურა3.png